
歐鵬巴赫(836785)7月28日公布半年度報告,報告期內公司實現營業收入800.79萬元,同比減少81.99%;利潤總額-1,515.82萬元,同比減少1,500.08萬元;實現凈利潤-1,512.58萬元,同比減少1,515.06萬元。截至2016年6月30日,公司總資產為13,572.17萬元,同比增長42.46%,經營活動現金凈流量為-3,579.16萬元。

公司上半年營業收入下降較大,主要是2016年1月26日,財政部發布《關于開展新能源汽車推廣應用補助資金專項檢查的通知》,上半年對新能源汽車的制造商進行了專項核查,隨著騙補調查的深入開展,受車企資質重審以及補貼延遲發放的影響,今年上半年新能源汽車行業充滿不確定性,導致上半年訂單較少,公司新能源電池的訂單大多集中在下半年所致。
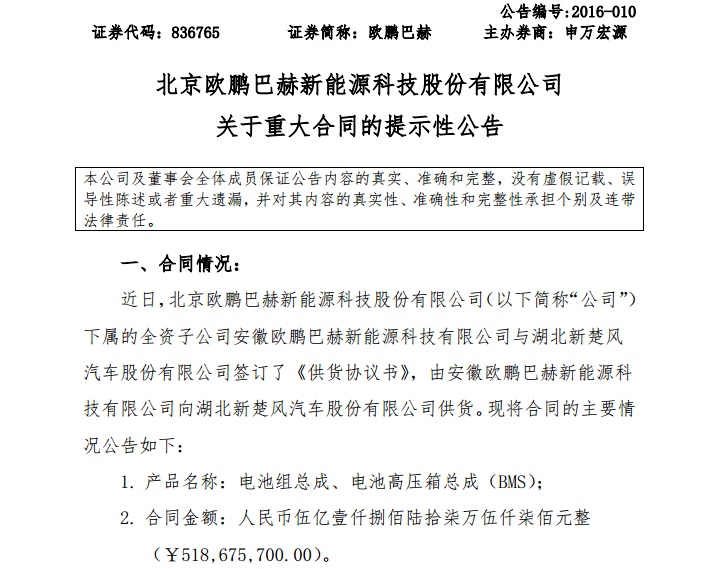
同日公司下屬的全資子公司安徽歐鵬巴赫新能源科技有限公司與湖北新楚風汽車股份有限公司簽訂了供貨協議書,由安徽歐鵬巴赫新能源科技有限公司向湖北新楚風汽車股份有限公司提供電池組總成、電池高壓箱總成(BMS),合同金額為5.1億元。

公司表示此對2016年業績產生積極影響,對公司未來的發展規劃具有重要的戰略意義。

電池網微信












