
7月2日,市場監管總局發布公告稱,為進一步加強電動自行車質量安全監管,根據《中華人民共和國認證認可條例》有關規定,市場監管總局決定對電動自行車用鋰離子蓄電池、電動自行車用充電器實施強制性產品認證(CCC認證)管理。
該規定正式實施后,電動自行車鋰電池和充電器必須經過CCC認證后,方可出廠銷售。
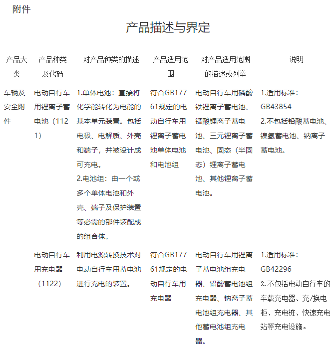
該規定明確,自2024年10月15日起,指定認證機構開始受理電動自行車用鋰離子蓄電池、電動自行車用充電器(產品描述與界定詳見附件)CCC認證委托,按照相應的強制性產品認證實施規則和適用標準開展CCC認證工作。在認證風險可控、保證認證質量的前提下,應積極采信已有合格評定結果,減輕企業負擔,便利企業獲證。
自2025年11月1日起,電動自行車用鋰離子蓄電池、電動自行車用充電器應當經過CCC認證并標注CCC認證標志后,方可出廠、銷售、進口或者在其他經營活動中使用。
此外,承擔電動自行車用鋰離子蓄電池、電動自行車用充電器CCC認證、檢測工作的認證機構和實驗室另行指定。


電池網微信












