
圖/雄韜氫雄10.5m燃料電池城市客車
隨著能源轉型的快速推進,氫能的戰略價值進一步凸顯。
國際氫能委員會發布的《氫能源未來發展趨勢調研報告》顯示,到2050年,氫能源需求將是目前的10倍,全球能源需求的18%將來自氫能源。
“如果說中國目前的氫能發展處于2.0階段,韓國則為2.5,而日本已經達到了3.1。”有專家如此形容氫能的世界形勢。
中國作為世界第一的能源消費國,是目前氫能產能最大的國家,也是氫能分布最廣泛的國家。但在技術上,尤其是在氫能高端的裝備制造、燃料電池的基礎研究等領域,我國與日本、德國、韓國等還有較大的差距。
盡管聲勢浩大,但氫能作為一種能源產業來講仍然十分弱小,缺乏國家實質性支持以及相應的規劃。換言之,氫能雖然已經呈現出洶涌噴發之勢,但同時也呈現著美好和坎坷的兩面性。
氫能熱潮倒逼國家戰略
“學校還在放假,學生們大都還沒有回來。我年前正好去日本東京理工大學參加了第四屆氫能研討會,所以也想和你聊一聊國外對氫能發展的重視。”春節過后不久,記者在清華大學見到了清華大學核能與新能源技術研究院教授,同時也是國際氫能協會副主席的毛宗強,年過七旬的他看起來依然精力充沛。
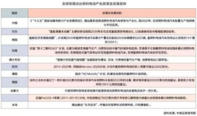
毛宗強認為:國際上,日本在2017年12月確立了“氫能源基本戰略”,主要目標包括到2030年左右實現氫能源發電商用化,以削減碳排放并提高能源自給率;2019年1月,韓國總統文在寅在蔚山市政府大樓發布“氫能經濟發展路線圖”,計劃到2019年底,在國內普及4000輛以上氫燃料電池汽車,遠期在2025年和2040年也做了明確的要求。

而中國國家領導人與氫最為接近的時刻發生在2018年5月,國務院總理李克強在日本首相安倍晉三陪同下參觀了豐田汽車的氫燃料電池車。
近年來,氫能在全各地如雨后春筍般出現。在京津冀、長三角、珠三角、華中、西北、西南、東北,有關氫能的規劃都在密集發布,或是氫氣制取,或是氫燃料電池汽車,“氫都”、“氫谷”林立的局面已然形成。
同濟大學原汽車學院院長、中國氫能源及燃料電池產業創新戰略聯盟(下簡稱“中國氫能聯盟”)專家委員會主任余卓平告訴記者:“現在的問題是沒有國家的整體規劃。各個地方都結合自己的資源開始規劃設計,這是一個好事情,但實際上作為一個能源結構的專業階段,并不是一個地方的事情,而是國家的事情,現在迫切需要的是國家的總體規劃。”
2018年2月,國家能源集團牽頭,同濟大學、中國鋼研、中船重工、國家電網、中國一汽、東方電氣、航天科技、東風汽車、寶武鋼鐵、中國中車、三峽集團等多家央企和科研機構參與的中國氫能聯盟成立。國務院國資委主任肖亞慶,科技部部長萬鋼(時任),工信部部長苗圩,國家能源局相關負責人等紛紛出席成立大會,規格不可謂不高。
國家能源集團作為上述聯盟的牽頭方,總經理凌文親自掛帥為氫能奔走呼號。毋庸置疑,名噪一時的中國氫能聯盟的首要任務就是說服國家將氫能的國家戰略地位坐實。
余卓平告訴記者,在清潔能源行動計劃里面,只是對氫能有所提及,但是沒有全面的布局。國家能源局現在已經越來越重視氫能,國家將很快做出最終的抉擇。
電動汽車的接棒者?
2017年,科技部部長萬鋼指出:“在未來車用能源中,氫燃料與電力將并存互補,共同支撐新能源汽車產業發展。”
2018年2月,財政部發布《關于調整完善新能源汽車推廣應用財政補貼政策的通知》,電動汽車補貼退坡力度空前,續航里程短、能量密度低的踢出補貼隊伍。但是對于燃料電池汽車,補貼的力度并沒有改變。
事情的發展大抵如此,氫燃料電池汽車極有可能復刻電動汽車的崛起之路。
2018年,有關氫燃料電池汽車“十城千輛”計劃的聲音越來越多。“十城千輛”,即“十城千輛節能與新能源汽車示范推廣應用工程”,2009年提出,通過提供財政補貼,計劃用3年左右的時間,每年發展10個城市,每個城市推出1000輛新能源汽車開展示范運行,涉及這些大中城市的公交、出租、公務、市政、郵政等領域。
此前的“十城千輛”對于電動汽車的推廣起到了重要作用,而在氫燃料電池汽車不斷升溫的背景下,新的“十城千輛”一旦落地,也將加速氫燃料電池汽車的爆發。
近幾年來,燃料電池技術取得長足進步,特別是日本豐田在2014年推出第一代商用的燃料電池汽車——Mirai之后,本田Clarity、現代Nexo也都是量產版氫燃料電池汽車,氫燃料電池汽車引發全世界的關注。
不同于國外,國內推動燃料電池汽車的發展重點在商用車市場并非是乘用車市場。余卓平解釋稱:“以公交車為例,因為有固定的運行線路,所以一個加氫站便可以滿足一大批的車輛。但是對于乘用車,由于分散在各個角落,要求更為廣泛的加氫站。因此,初期的氫燃料電池汽車基本上以商用車為主。”
河北省張家口市是全國擁有氫燃料電池公交車數量最多的城市,數量達到74輛。而在2019年,張家口市還計劃新增170輛氫燃料電池公交車,到2020年該市將投入使用的氫燃料電池公交車、物流車、出租車預計達到1800輛。
燃料電池是氫燃料電池汽車的心臟,主要由電堆部分和輔助動力系統部分兩塊組成,國內多數企業從較為容易的輔助動力系統部分入手,逐漸積累電堆技術的積累。
作為張家口市所有氫燃料電池公交車動力系統的提供商,北京億華通科技股份有限公司自2004年以來即專注于燃料電池發動機的研發與商業化應用,已經開發出全新自主40千瓦、80千瓦的國產燃料電池發動機。億華通將自己的發展模式稱之為“剝洋蔥”,從最外層的整車制造,向內部的輔助動力系統,電堆,雙極板的核心由易入難,一步步深入核心領域。
國家隊快速入場
與風電、光伏不同,氫能在最開始的階段雖然也吸引了數以千計的民企入場,圍繞氫燃料電池汽車的方方面面尋找機會,但是最引人注目的則是能源央企和國企的迅速入場。
除了上述國家能源集團,兗礦集團也發起成立了山東氫能源與燃料電池產業聯盟,山西同煤集團也拋出了5000噸/年煤制氫項目。
2017年10月,國家電投研究院與遼寧省朝陽市人民政府簽約共建氫能源產業基地,項目一期總投資11.3億元,其中便包括風電制氫應用示范及產業化項目;2018年3月,三峽集團子公司三峽資本公司與美國普頓公司在濰坊高新區技術產業開發區簽署氫能產業合作協議,就制氫、儲氫和加氫先進裝備的研發和生產達成一致意見。
伴隨著氫能發展持續發酵,這樣的消息屢見不鮮。

微信二維碼












